中超直播-新年第一罚出炉!大连人8人被罚83万 1人停赛1年
1月11日下午,中国足协开出重磅罚单,在超甲附加赛中对裁判有过激行为的大连人俱乐部遭遇重罚,包括球员、俱乐部官员等多人被停赛+罚款,总罚金高达83万。

在超甲附加赛首回合比赛中,大连人在对阵成都蓉城的比赛中由孙国文率先破门,但他随后两黄变一红被罚下,最终球队与对手1比1战平。赛后,大连人俱乐部多名官员和球员与裁判发生了冲突,引起了极大的关注。
1月11日,也就是在双方次回合比赛前一天,中国足协公布了对于大连人的重罚决定。处罚决定包括7条,除了俱乐部外,有单独的2名球员和6名官员遭到处罚。
处罚如下:
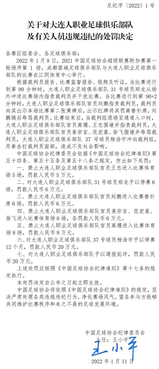
1、禁止大连人官员王忠进入球场5场,罚款5万;
2、对大连人球员郑龙停赛6场,罚款6万;
3、大连人官员刘鹏进入替补席6场,罚款6万;
4、禁止大连人官员姜宗言、范宏基、徐飞进入球场6场,各被罚6万;
5、禁止大连人官员高堰进入球场8场,罚款8万;
6、对大连人球员杨浩宇停赛12个月,罚款20万;
7、对大连人俱乐部通报批评,罚款20万。

